ISBN: 9789887653394
庫存: 19
絞殺美元霸權
香港財經移動出版
原價:$138
$132
本書以清晰的敘事結構與嚴謹的資料分析,將極具爭議性的特朗普關稅政策拆解為一系列淺白易明、層層遞進的議題,堪稱一部釐清政策迷思的現代經濟通識作品。作者不僅捕捉了2025年美國「解放日」政策發佈時的政治語言與象徵操作,更細緻還原了該政策四大訴求的邏輯起點,從消除貿易逆差、保護產業、施壓談判,到增加財政收入,逐一剖析其背後的經濟假設與現實挑戰。
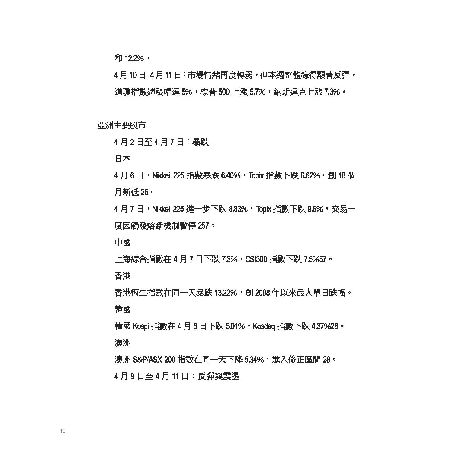
全書在學術深度與普及閱讀之間取得極佳平衡,尤其值得推許。書中大量引用具體的歷史案例、數據與圖像作輔助說明,使讀者不僅能夠掌握美國貿易與財政的基本結構邏輯,如「雙赤字理論」、「資本帳與經常帳平衡式」,更能明白特朗普政策下產業鏈外移、轉口效應等實際現象如何反映全球化的現實。
此外,本書也剖析了特朗普的政策語言語義,尤其是在揭示「經濟民族主義」如何與民粹情緒結合,將複雜的經濟議題簡化為「輸贏敘事」,更是令人豁然開朗。這種分析不僅具批判性,也展現出作者對政治傳播與群眾動員之間關係的深刻理解。
這本書不僅是政策分析,也是對當代政治語言、經濟結構與社會心理的一次綜合性觀照,極具啟發性。
香港財經移動出版一直致力於研究投資市場,出版多本登上暢銷榜財經著作,包括次按系列、財技系列、期權系列、虛幣系列、營銷系列等。
這次香港財經移動出版之所以研究特朗普關稅政策,並非僅因其對美中貿易或特定產業造成的直接衝擊,而在於它標誌著美國自二戰以來自由貿易共識的重大轉折。這一政策挑戰的不只是經濟學教科書中的比較優勢理論,更揭示出全球化下的政治失衡與民粹反撲。透過研究特朗普關稅政策,我們不僅能剖析貿易逆差、產業保護與關稅收入等具體經濟指標,更能洞察一個超級強國如何將關稅轉化為地緣政治籌碼與民族主義敘事工具。此外,這場關稅實驗所引發的供應鏈重組、全球資本流向改變與美元信任滑落,正在重塑國際經濟秩序。因此,特朗普關稅政策不只是短期現象,而是觀察21世紀全球貿易格局與國際貨幣體系轉變的關鍵窗口。
這次香港財經移動出版之所以研究特朗普關稅政策,並非僅因其對美中貿易或特定產業造成的直接衝擊,而在於它標誌著美國自二戰以來自由貿易共識的重大轉折。這一政策挑戰的不只是經濟學教科書中的比較優勢理論,更揭示出全球化下的政治失衡與民粹反撲。透過研究特朗普關稅政策,我們不僅能剖析貿易逆差、產業保護與關稅收入等具體經濟指標,更能洞察一個超級強國如何將關稅轉化為地緣政治籌碼與民族主義敘事工具。此外,這場關稅實驗所引發的供應鏈重組、全球資本流向改變與美元信任滑落,正在重塑國際經濟秩序。因此,特朗普關稅政策不只是短期現象,而是觀察21世紀全球貿易格局與國際貨幣體系轉變的關鍵窗口。










